Toggle navigation
欢迎访问本网站!
搜索
学校主页
首页
部门概况
教务管理
制度建设
课程建设
名师培养
教材选定
专业建设
专业规划
专业设置
精品课程
专科教育
人才培养
信息工程学院
教育科学学院
文化旅游学院
音乐学院
通识教育学院
中专部
教科研管理
教科研管理
学术动态
产学结合
校企合作
校企合作中心
实习实训
实习管理
实训管理
实验室安全教育
实验室管理
成绩管理
教师入口
学生入口
党建工作
首页
部门概况
教务管理
专业建设
人才培养
教科研管理
校企合作
实习实训
成绩管理
党建工作
首页
>
人才培养
>
通识教育学院
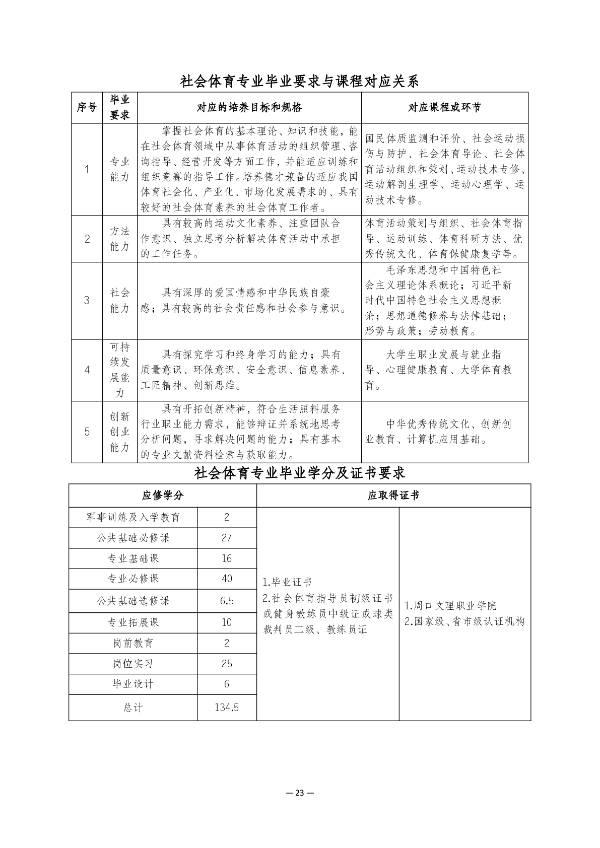
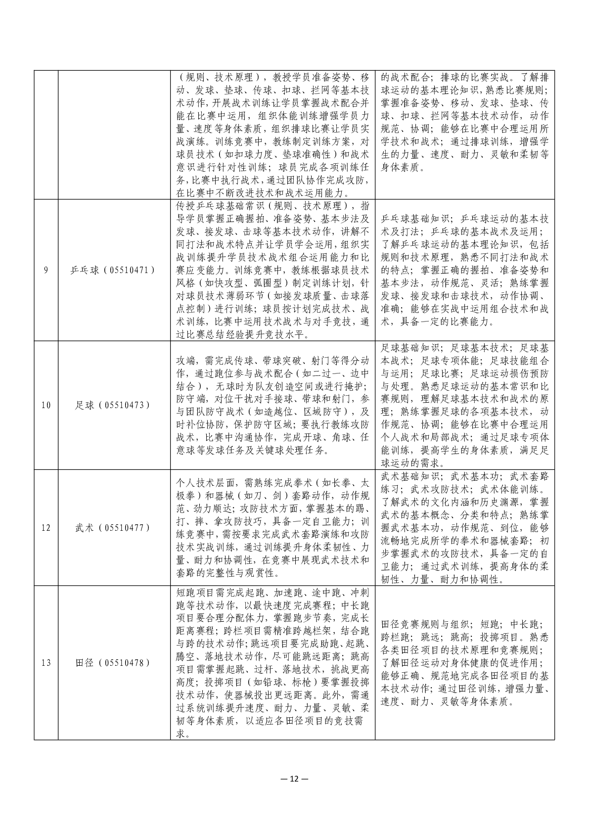
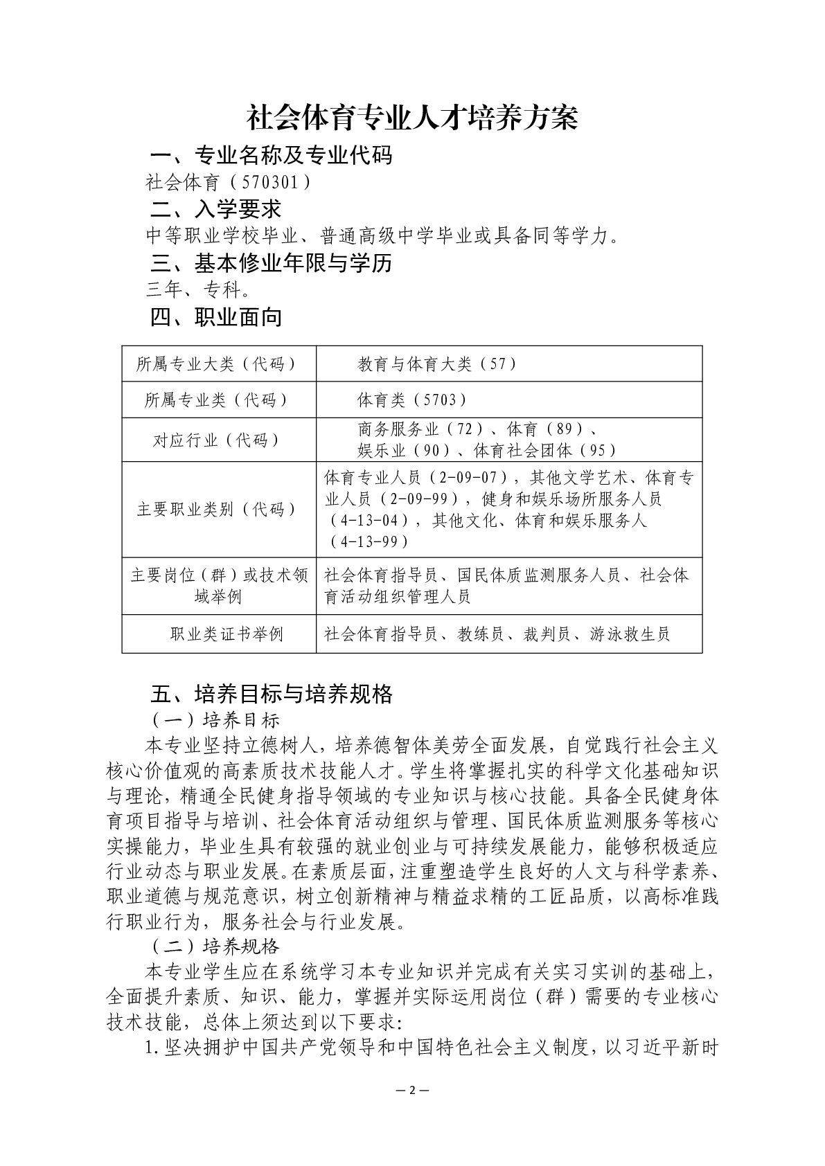
社会体育专业人才培养方案
日期:2025-10-01 发布人:教务科 浏览量:
0
操作>>
【
收藏本页
】
上一篇:
没有了
下一篇:
社会体育专业人才培养方案
返回首页
关闭页面